您当前的位置:首页 新闻资讯 通知公告

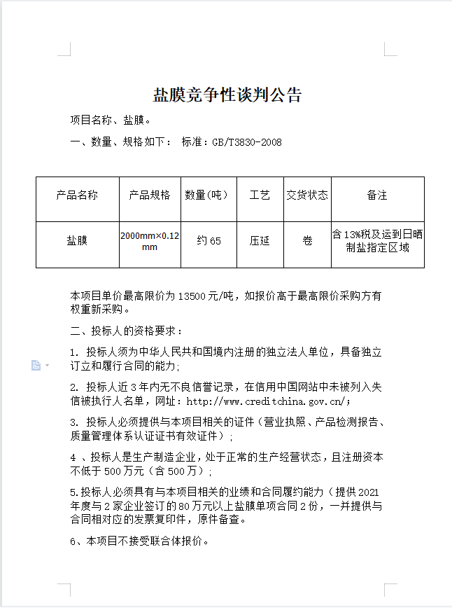
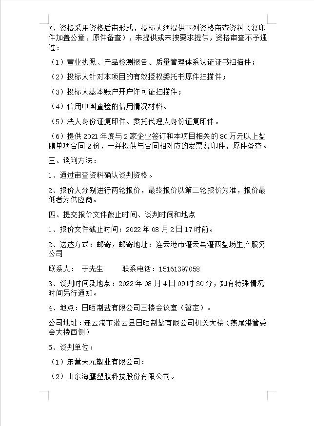
盐膜竞争性谈判公告

发布时间:2022-07-26 阅读量: