您当前的位置:首页 新闻资讯 通知公告

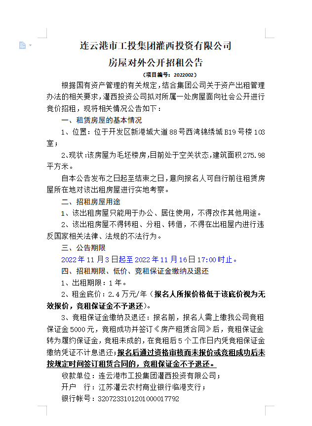
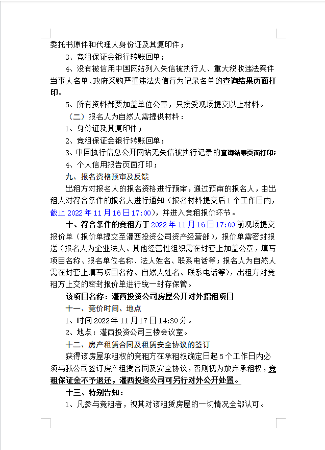
连云港市工投集团灌西投资有限公司房屋对外公开招租公告

发布时间:2022-11-03 阅读量: