您当前的位置:首页 新闻资讯 通知公告

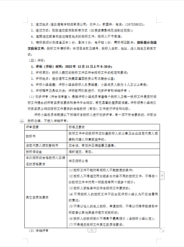
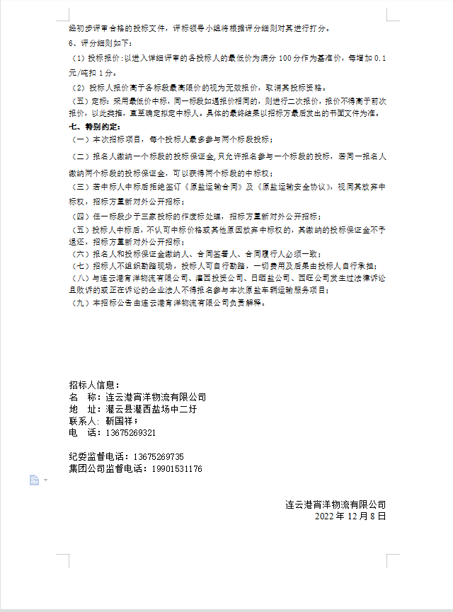
连云港宵洋物流有限公司原盐车辆运输项目招标公告

发布时间:2022-12-08 阅读量:


322.png

411.png