您当前的位置:首页 新闻资讯 通知公告

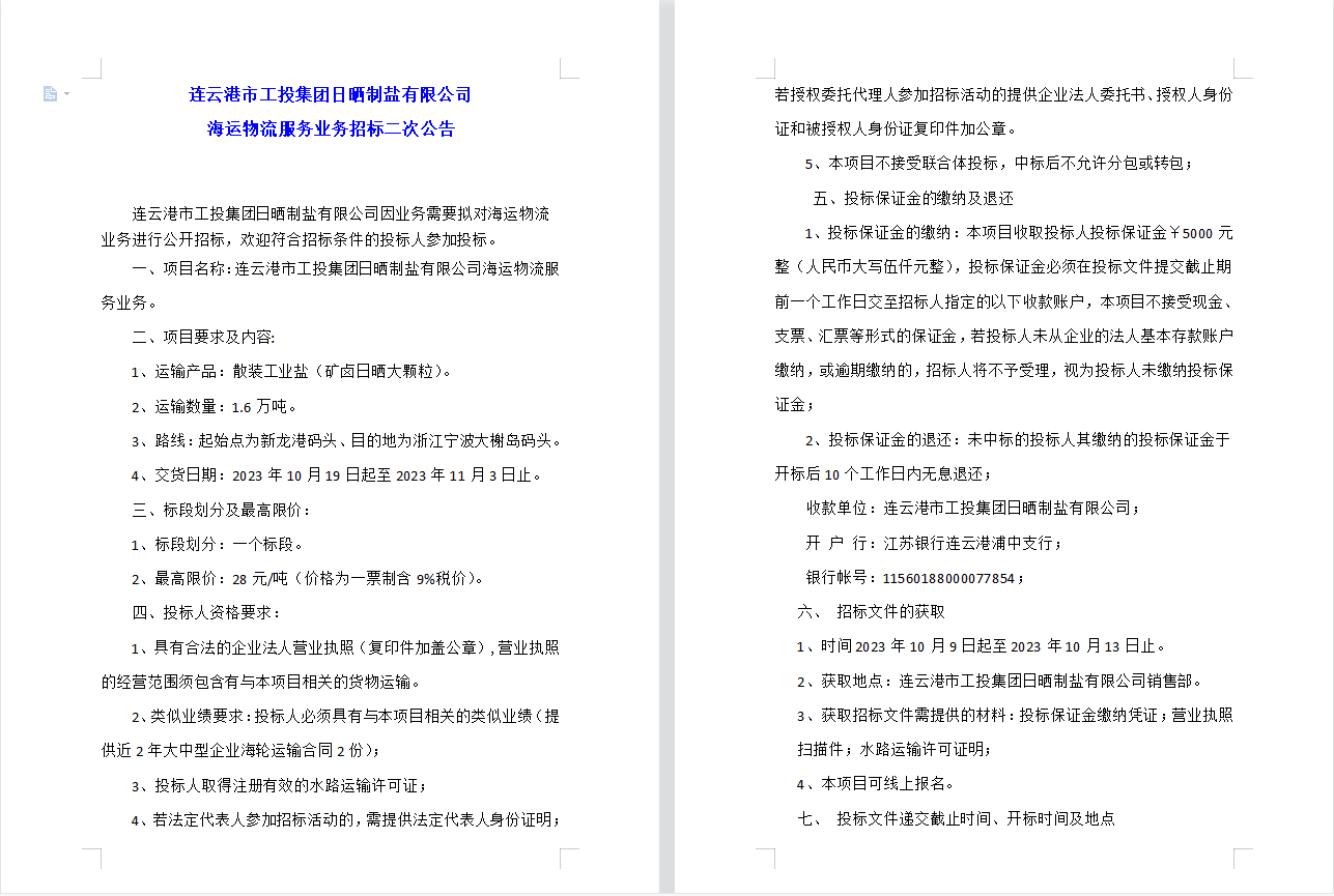
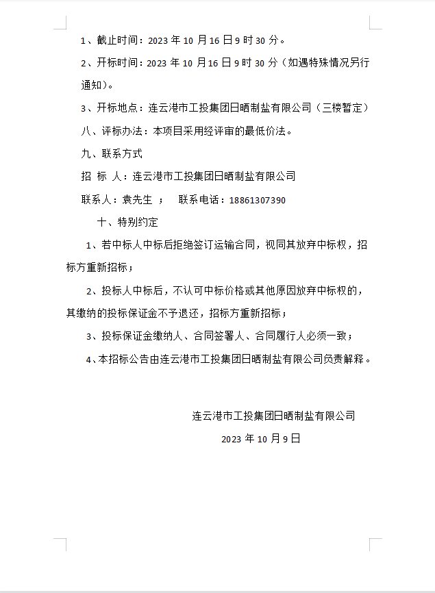
连云港市工投集团日晒制盐有限公司 海运物流服务业务招标二次公告

发布时间:2023-10-09 阅读量: